毕业生填报毕业去向信息流程
2023/12/19
25551



全体毕业生: 

从2023年起,教育部门建立高校毕业生毕业去向登记制度,作为高校毕业生办理离校手续的必要环节。为贯彻落实相关文件精神,更好地掌握我校毕业生毕业去向情况,高效开展就业帮扶,现请已落实毕业去向的2024届毕业生们,按照下方操作指引进行毕业去向信息登记(已在小程序广东大学生就业创业签订电子三方协议并完成回传协议书,无需再填报毕业去向信息)。




01

图片

操作填报指南

图片





登录小程序


扫描小程序二维码,登录“广东大学生就业创业”小程序。

图片


核对信息,查看毕业生去向


点击“毕业去向登记”功能按钮,进入就业信息填报页面。核实本人基本信息后,点击“毕业去向”,根据本人实际情况选择毕业去向类型,并完成所有必填项(附件按照下方提示上传相关佐证材料)后点击“确认”,弹出提交成功窗口即可。

图片
图片



查看审核状态


提交后要及时查看已上报的就业信息的审核状态,状态显示“院系不同意/院校不同意”的就业信息要及时在小程序修改:进入“就业创业信息上报”界面,点击“修改”进入信息修改界面操作,完成后提交。

图片






02

图片

就业信息上报规范

图片




图片

毕业去向

图片

【常规类型】

(1)签就业协议形式就业,①“电子就业协议”的“回传协议书”步骤审核通过后,就业协议信息会自动同步到“毕业去向登记”栏目,不用再重复填写就业创业信息。选择它时“附件”必须上传就业协议书图片,不能上传实践实习协议书。②具有人事调配权限的单位出具的接收毕业生及其人事关系(档”案、户口、党团组织关系等)的录用接收函,如公务员、事业单位、部队招收士官或文职人员、村干部等。

(2)签劳动合同形式就业,选择它时“附件”必须上传劳动合同首页和盖章签名页。

(3)其他录用形式就业,没有签订就业协议书或劳动合同形式的就业,选择它时“附件”可以上传有效的就业佐证资料,包括在职证明、工作照(工作牌)和工资流水。


【特殊类型】

(1)科研助理,属在院校、科研院所等从事科研助理工作。

(2)应征义务兵,大学生应征入伍。

(3)国家基层项目,大学生志愿服务西部计划等。

(4)地方基层项目,广东省“三支一扶”等。

(5)自主创业,包括创办公司、个体户、开设网店、入驻孵化基地等。

(6)自由职业,包括家教、自由(自雇)职业艺术工作者、其他自由职业。

(7)境内升学,专升本到国内本科院校(全日制)。

(8)出国出境(升学),包括出国出境深造。


图片

单位类型

图片

单位类型有一级选项13个,其中(13)其他企业为常用选项。

(1)国家机关

(2)党群系统

(3)政法系统

(4)部队、武警及部队院校

(5)社会团体

(6)其他机关、部队党群及政法系统单位

(7)高等院校

(8)普教系统

(9)科研设计单位

(10)医疗卫生单位

(11)其他事业单位

(12)国有企业

(13)其他企业/有限责任公司、股份有限公司、私营业企业等


图片

就业单位名称

图片

(1)就业单位名称是指毕业生就业单位的全称,不可以填报单位的简称或缩写或全英文名称。建议在企查查等第三方机构核查准确的单位名称。

(2)在大型企业的分公司工作的要填报到分公司

例:正确-中国农业银行股份有限公司江门分行

错误-中国农业银行银行股份有限公司

(3)在连锁公司工作的要上报分店。

例:正确-深圳金拱门食品有限公司光华分店

错误-深圳金拱门食品有限公司

图片

劳务派遣名称

图片

只有劳务派遣的毕业生,才需要填写劳务派遣名称,否则不用填写任何信息,即空白。


图片

统一社会信用代码

图片

(1) 毕业去向是“签就业协议形式就业、签劳动合同形式就业、其他录用形式就业”,须填写18位统一社会信用代码,不能填写15位的企业工商注册号码或其他代码。

(2) 个别机关、事业或部队单位无法查到组织机构代码,可以填写“无”。

(3)毕业去向除“签就业协议形式就业、签劳动合同形式就业、其他录用形式就业”之外的,可不填写统一社会信用代码。

(4) 组织机构代码查询提示:

a. https://www.cods.org.cn/全国组织机构统一社会信用代码公示查询平台

b. https://www.tianyancha.com天眼查

*提示:如正确填写就业单位全称,系统会自动匹配统一社会信用代码,如过匹配不出来或者匹配出来的代码显示为红色,则需要去核对单位信息,通过天眼查等进行核实单位全称。


图片

单位所属行业

图片

用人单位所属的行业分类,国家统计局2017年发布的国民经济行业分类标准(GB/T 4754-2017)为划分标准。(为确保所填信息准确,请登录天眼查、企查查等第三方机构去核准单位所属行业。)


图片

单位所属地区

图片

单位所属地区是指单位所在的行政区,选择到县或区一级。(天眼查、企查查等第三方机构也查询相关信息)


图片

岗位名称

图片

岗位名称根据用人单位编制的岗位全称填写。


图片

单位联系人

图片

(1)尽量填报部门主管或同事,最好不要填报单位老板。标准格式:姓名(李国超)、姓+称呼(蔡先生、陈小姐)、姓+职务(蔡科长)。

(2)错误填写举例:校长(正:李校长)、老师(正:李老师)、科长(正:李科长)、经理(正:李经理)、先生(正:李先生)、前台、科室等。


图片

单位联系电话和邮箱

图片

(1)固定电话格式“区号+号码”(标准格式如020-36095555), 不能填报没区号的固定电话,如36095555。

(2)手机号码为11位数,不能填短号,如955911或10086等。

邮箱格式举例:

45687326@qq.com。

*提示:不规范的联系方式,系统可能会提示重新输入。


图片

职业类型

图片

毕业生所从事就业工作岗位的职业分类,根据实际填写。

*提示:尽量选择规范的职业分类,非特殊情况下不要选填“其他人员”或“其他专业技术人员”选项。


图片

其他上报项目

图片

【薪酬(月薪)】

(1)用人单位聘用毕业生所支付每月的薪资,或年收入除以12个月的薪资。

(2)不规范错误填报举例:公务员或事业单位薪酬填为500或20万,填写实践教学单位实习薪酬1000、2000,或一个专业的薪酬全为一个数字。

*提示:应填写税前工资、福利、津贴、补贴等的总和。

【签约时间】

签订就业协议书或劳动合同、自主创业、升学、出国等时间。

*提示:根据协议书或者合同的签订时间来填写。

【专业与就业相关度】

根据实际填写,有5个选项:不匹配、一般、比较匹配、匹配、很匹配。

*提示:可根据岗位与专业的相关度的自我感受来填写。

【是否就业困难】

根据实际填写。

*提示:判断依据可参考是否被学校认定为家庭经济困难。

【说明】

此项为非必填项,开设网店需在说明填写网店链接。

【附件】

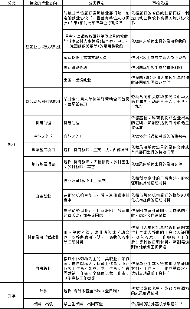
根据实际填写,各类就业去向需上传有效的就业证明,具体要求请详看下图。

图片





03

图片

就业信息上报举例

图片





常规类型


图片


特殊类型


图片

应征义务兵

图片

(1)毕业去向:应征义务兵

(2)单位类型:国家、地方项目/应征义务兵

(3)征兵办名称:市+县或区+征兵办公室

(4)单位所属行业:公共管理、社会保障和社会组织/中国工共产党机关

(5)征兵办所在地:省+市+县或区

(6)征兵办联系人:征兵办联系人姓名

(7)征兵办联系电话:固定电话=区号+电话号码,手机为11位数。

(8)职业类型:军人

(9)入伍时间:根据实际填报

(10)专业与就业相关度:根据实际填报

(11)是否就业困难:根据实际填报

(12)说明:非必填项

(13)附件:必填项,需上传预定兵通知书或入伍通知书

图片
图片

国家、地方基层项目-三支一扶

图片

(1)毕业去向:国家基层项目

(2)单位类型:国家、地方项目/三支一扶

(3)项目名称:例:广东省梅州市五华县梅林镇扶贫项目

(4)单位所属行业:卫生和社会工作/社会工作

(5)项目所属地区:省+市+县或区

(6)项目联系人:三支一扶办公室负责人

(7)项目联系电话:三支一扶办公室联系电话

(8)职业类型:办事人员和有关人员

(9)薪酬(月薪):每月补贴金额总和

(10)签约时间:参加三支一扶工作时间

(11)专业与就业相关度:按照实际填写

(12)是否就业困难:按照实际填写

(13)说明:非必填项目

(14)附件:必填项目,需上传有关部门的录用证明或接收证明。

图片


图片

出国出境(深造)

图片

(1)毕业去向:出国、出境(含升学、就业)

(2)单位类型:出国、出境/出国、出境深造

(3)境外单位名称:国家名称+大学名称+专业名称

(4)单位所属行业:教育/教育

(5)所属地区:国家名称

(6)联系人:家属姓名、例:李蒙强(父)

(7)联系电话:家属联系电话

(8)联系邮箱:家属联系邮箱

(9)职业类型:其他人员

(10)入学、入职时间:根据实际填写

(11)说明:非必填项目

(12)附件:必填项目,需上传录取通知书或工作录用函。

图片
图片

境内升学

图片

(1)毕业去向:境内升学

(2)单位类型:升学/升学

(3)升学院校名称:学校名称

(4)单位所属行业:教育/教育

(5)院校所属地区:省+市+区或县

(6)专业名称:升学所读专业名称

(7)院校联系人:就读学校招生部门工作人员

(8)院校联系电话:就读学校招生部门电话

(9)院校联系邮箱:就读学校招生部门邮箱

(10)职业类型:其他人员

(11)入学时间:根据实际填写

(12)说明:非必填项目

(13)附件:必填项目,需上传升学录用通知书或调档函。

图片
图片

自由(自雇)职业艺术工作者

图片

从事艺术创作、文化交流与传播等自由职业工作且可获取不低于当地最低月工资标准收入的毕业生。

(1)毕业去向:自由职业

(2)单位类型:自由职业/自由(自雇)职业艺术工作者

(3)工作内容:工作范围或内容(例:油画创作)

(4)单位所属行业:文化、体育和娱乐业/文化艺术业

(5)单位所属地区:主要工作所属地区、省+市+县或区

(6)联系人:毕业生或家庭联系人

(7)联系电话:毕业生联系电话或家庭联系电话

(8)联系邮箱:毕业生邮箱或家庭联系人邮箱

(9)职业类型:文学艺术工作人员

(10)薪酬(月薪):月平均收入

(11)就业时间:根据实际填报

(12)专业与就业相关度:根据实际填报

(13)是否就业困难:根据实际填报

(14)说明:非必填项目

(15)附件:必填项目,需上传自由职业说明,具体请到校就业网下载附件。

图片
图片

自主创业

图片

自主创业包括创办公司、个体户、开设网店、入驻孵化基地等。自主创业可不填写统一社会信用代码。

(1)毕业去向:自主创业

(2)单位类型:自主创业/传统产业

(3)创业单位名称:自主创业的企业完整名称

(4)统一社会信用代码:无,有则填写

(5)单位所属行业:自主创业企业行业

(6)单位所属地区:自主创业企业所属地区

(7)联系人:本人或自主创业企业负责人

(8)联系电话:本人或自主创业企业负责人联系电话

(9)联系邮箱:本人或自主创业企业负责人联系邮箱

(10)职业类型:毕业生在自主创业企业的职业类型

(11)薪酬(月薪):月平均收入

(12)创业时间:根据实际时间填写

(13)专业与就业相关度:根据实际填写

(14)是否就业困难:根据实际填写

(15)说明:非必填项目

(16)非必填项目,开设网店需填写店铺链接



微信中心

关注服务号